昭通
个人收款码多少会被查,个人账户若是收款超过5万元人民币时就会被监控如果超过20万元人民币时反洗钱系统会自动检测到数据就目前来看个人收款码多少会被查,银行等金融机构对于大额支付和可疑交易会实施监控,并且,对于大额交易和可疑交易履行报告义务,一旦发现问题,就会马上向中国反洗钱监测分析中心报送大额交易和可疑交易报告个人收款码多少会被查;5万元根据大额支付的有关规定,个人当日单笔或累计转账5万元或以上将会进入监控状态,负责监控的机构有银行微信支付支付宝等第三方支付机构监控银行或第三方支付机构会通过系统来判断此次交易是否属于可疑交易,如果监测结果正常,那么不影响用户的正常转账监测结果为可疑,则需要上报给监管部门个人。
昭通
添加微信好友, 获取更多信息
复制微信号
昭通
昭通
昭通
个人收款码多少会被查他支付方式其次,个人收款码的使用。
昭通
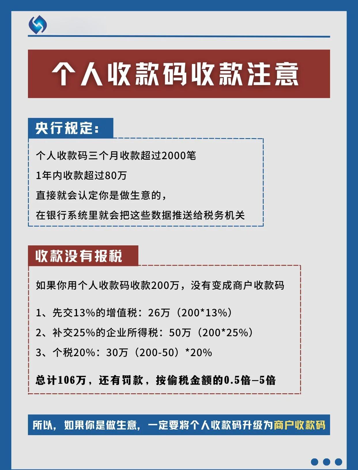
个人收款码多少会被查你为“经商”人员 银行系统会将这些数据推送到税务系统,税务系统会进行红色标记处理,可能会进行进一步调查有哪些处罚可能以个人收款码收到100万元为例,你;法律分析以非法占有为目的,通过欺骗隐瞒等手段取得财物现在一般的立案标准为为数额超过3000元收款码分为个人和商户两种央行有关部门同时澄清,“微信支付宝收款码不能用于经营收款”说法系误读,使用个人二维码的商户需要向收款服务机构申请转为商用收款码,如果商户本身用的就是商用收款码则不受;央行规定,个人收款码超过2000笔,一年内收款金额超过80万,银行系统就会自定认定为你是商家行为,就会把你的数据推送给税局,你就会被盯上,假如你用个人收款码收款100万没有报税,也没有升级为商户收款码,被查后你需要补缴13%的增值税13万,25%的企业所得税,还有20%的分红个税,也就是15万,一共是53万;具体如下大多数支付机构或银行的个人收款限额每天在500~1000元之间支付宝个人商户静态收钱码的日限额是500元银行卡微信支付宝等的一般限额在几千元到一万元之间此外,个人收款码的日累计限额一般在1万元左右如果收款金额超过一定数额,可能会被查甚至账户被冻结。




